הורגלנו לחשוב על מחלות כרוניות כאל אוסף של בעיות נפרדות. רפואת המומחים יצרה הפרדה מלאכותית: אונקולוג לסרטן, קרדיולוג ללב, ואנדוקרינולוג לסוכרת. כל אחד מהם מחפש את הפתרון בגן ספציפי או בסימפטום מקומי, תוך התעלמות מהתשתית הביולוגית המשותפת לכולן.

במשך שנים האשימו את הגנטיקה כגורם המכריע, אך כפי שכבר ראינו במחקרים קודמים, הגנים הם רק 5-10% מהסיפור. השאלה האמיתית שהרפואה הממסדית נמנעת מלעסוק בה היא: מהו המנגנון המשותף שגורם לגנים האלו להתבטא או להשתתק?
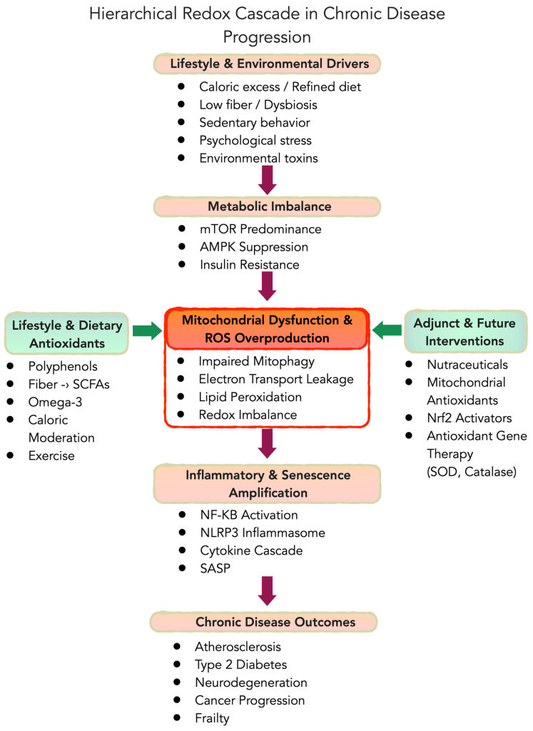
והתשובה נמצאת במושג אחד שמהווה את לוח הבקרה של התא: מאזן חמצון-חיזור (Redox).

זהו לא רק עוד מושג ביולוגי, אלא "הטבעת האחת" שמושלת בכל התהליכים הקריטיים בגוף. חוסר איזון במנגנון ה-Redox הוא זה שיוצר עקה חמצונית (Oxidative Stress), משבש את המתילציה ב-DNA (אפיגנטיקה) וגורם למיטוכונדריה "לזלוג" אלקטרונים ולהאיץ את תהליך ההזדקנות והתחלואה.
ההבנה הזו משנה את כללי המשחק. במקום לרדוף אחרי תרופות "מבטיחות", עלינו להבין שכל המחלות הכרוניות – מסרטן ועד אלצהיימר – הן למעשה תוצאה של שיבוש באותה מערכת חשמלית-מולקולרית. ברגע שאנחנו מחזירים את השליטה למאזן החמצון-חיזור, אנחנו לא מטפלים במחלה אחת, אלא מונעים את התשתית שעליה צומחות כל מחלות העידן המודרני.

ואכן מחקר פורץ דרך שפורסם במרץ 26 בכתב העת Nutrients, תחת הכותרת "הטבעת האחת המושלת בכולן". נועד לגשר על הפער שבין מחקרים מבודדים על נוגדי חמצון לבין המציאות הקלינית של ריבוי מחלות כרוניות באדם המודרני. החוקרים ניתחו נתונים אפידמיולוגיים ומכניסטיים כדי לבחון האם קיים מנגנון על (Shared Upstream Mechanism) שמניע בו-זמנית מחלות לב, סוכרת, סרטן וניוון עצבי. הממצאים המרכזיים מצביעים על כך שחוסר איזון במערכת החמצון-חיזור (Redox), המושפע ישירות מעודף קלורי ומחסור בפיטונוטריינטים, הוא הגורם המרכזי להפעלה של מסלול ה-mTOR – אנזים השולט בצמיחת תאים אך גם מדכא את האוטופגיה (תהליך הניקוי והמיחזור הפנימי של התא). כתוצאה מכך, נוצרת הצטברות של "פסולת ביולוגית" וזליגה של רדיקלים חופשיים (ROS) מהמיטוכונדריה, מה שמוביל לדלקת כרונית בדרגה נמוכה (Inflammaging).

החוקרים מדגישים כי בעוד שהגנטיקה "טוענת את האקדח", אורח החיים הוא זה ש"לוחץ על ההדק" דרך שינויים אפיגנטיים. המסקנה הקלינית היא שניתן למנוע ולעתים אף להפוך את כיוון המחלה על ידי הגעה למדדי "סביבת רדוקס" אופטימליים, הכוללים צריכת סיבים תזונתיים ברמות גבוהות מההמלצה המקובלת כיום – במטרה להעלות את רמות ה-SCFAs (חומצות שומן קצרות שרשרת הנוצרות מתסיסת סיבים במעי), אשר הוכחו כמשפרות את יציבות ה-DNA ומפחיתות דלקת סיסטמית.
בנוסף, המחקר מציב יעדים כמותיים ברורים כמו רמת LDL (הכולסטרול ה"רע") של 70-80 מ"ג/ד"ל ומדד דלקת (CRP) הנמוך מ-1.0, ערכים המאפיינים אוכלוסיות החסינות למחלות המערב.

ארגז הכלים המולקולרי שהמחקר מציע מתמקד בהפעלת מערכות ההגנה האנדוגניות (הפנימיות) של הגוף באמצעות פיטונוטריינטים ספציפיים. רכיבים כמו סולפוראפן (מירקות מצליבים), כורכומין (מכורכום) ורזברטרול (מענבים ופירות יער) אינם פועלים רק כנוגדי חמצון ישירים, אלא כסיגנלים המפעילים את ציר ה-Nrf2 – חלבון המווסת מאות גנים של הגנה חמצונית ובראשם ייצור מוגבר של גלוטתיון (נוגד החמצון הראשי של הגוף). המחקר מפרט כיצד קוורצטין בולם חמצון שומנים ומגן על המיטוכונדריה, בעוד שרכיבים כמו קו אנזים קיו-10 וחומצה אלפא-ליפואית חיוניים למניעת "זליגת אלקטרונים" בשרשרת הנשימה התאית. תזונה מבוססת צומח מלאה (WFPB) מספקת את הרכיבים הללו לצד מינרלים קריטיים כמו סלניום, אבץ ומגנזיום, המשמשים כדלק הכרחי להפעלת אנזימי ההגנה הטבעיים של הגוף.

בדיון המדעי של המחקר מוצג שגם במצבי קצה של "מחלות יתום" גנטיות, חיזוק מערכות ההגנה הללו דרך הפעלת ציר ה-Nrf2 הראה שיפור משמעותי בשרידות התאים, מה שמעניק משנה תוקף ליכולת של תזונה מבוססת צומח מלאה להגן על התא הממוצע מפני קריסה ביולוגית. מסקנות החוקרים משרטטות מפה חדשה שבה הטיפול אינו מופנה לסימפטום אלא לרובד העמוק ביותר של התא. הם קובעים כי אופטימיזציה סימולטנית של חמשת עמודי התווך – אכילה, נשימה, שתייה, תנועה וחוסן מנטלי – יוצרת סביבה המאפשרת למערכת החמצון-חיזור לתקן את עצמה. על פי הנתונים, הגעה למדדי ה-Redox האופטימליים אינה רק יעד קרדיולוגי אלא אסטרטגיה רב-מערכתית המונעת את ה"דלק" המזין גידולים סרטניים ותהליכי ניוון מוחי.

בניתוח הדיון המדעי עולה כי השימוש ברכיבים פיטונוטריינטים מרוכזים, המפעילים את ציר ה-Nrf2, פועל כ"חיסון ביולוגי" המעלה את סף העמידות של התא מול עקה חמצונית קיצונית. המשמעות הקלינית ברורה: הרפואה עוברת מעידן של ניהול מחלות לעידן של הנדסת חוסן תאי. שילוב ממצאים אלו עם הראיות המצטברות על הגיל הביולוגי והשפעות האפיגנטיקה, מעניק את האישור המדעי הסופי לכך שאין טעם בטיפול מבודד בכל איבר בנפרד.

המחקר מוכיח כי השליטה ב"טבעת האחת" – מאזן החמצון-חיזור – היא האסטרטגיה היעילה והמקיפה ביותר למניעת מחלות העידן המודרני. האינטגרציה הזו מדגישה כי ברגע שאנחנו מטפלים בשורש המולקולרי המשותף, אנחנו לא רק מונעים מחלה אחת, אלא משנים את המסלול הביולוגי של הגוף כולו לעבר אריכות ימים ובריאות מיטבית, תוך ניצול מקסימלי של מנגנוני התיקון שהטבע טבע בנו.

היי לך.. אני משקיע שעות רבות כל יום באיתור ותרגום מאמרים כדי לספק לכולם את המידע העדכני ביותר, לבריאות טובה בדרך הטבע. וכדי שאוכל להמשיך לספק את המידע ולתחזק את האתר. כל תרומה, גדולה או קטנה תהיה לעזר רב. לתרומה נוחה ופשוטה דרך Pay Pal.

כדי להתעדכן ראשונים מוזמנים להזין דוא"ל למטה


תגובות

כתיבת תגובה

קטגוריות A:B/ א-ב