חוקרים מישראל, צרפת, איטליה וארצות הברית מצאו קשר מולקולרי ישיר בין דיאטות בשר וחלב לבין התפתחות נוגדנים בדם המגבירים את הסיכון לסרטן.
קשר זה עשוי להסביר את השכיחות הגבוהה של סרטן בקרב אנשים הצורכים כמויות גדולות של מוצרי חלב ובשר אדום, בדומה לקשר בין כולסטרול גבוה למחלות לב.
המחקר פורסם בספטמבר 20 בכתב העת BMC Medicine. ובחן מולקולת סוכר הנמצאת ברקמות של יונקים שסימונה Neu5Gc והיא גם מועברת לחלב של היונק, כך שילדים נחשפים אליה כבר בגיל צעיר.
המולקולה הזו גורמת לגוף לייצר נוגדנים, כלומר הגוף רואה זאת כרכיב זר ומפעיל בעבורו את מערכת החיסון.
החומר הזה כשהוא מגיע ברמה יומית יכול להביא לתהליך דלקתי ואוטואימוני ולאורך זמן להיווצרות סרטן במיוחד המעי הגס, אך לא רק.
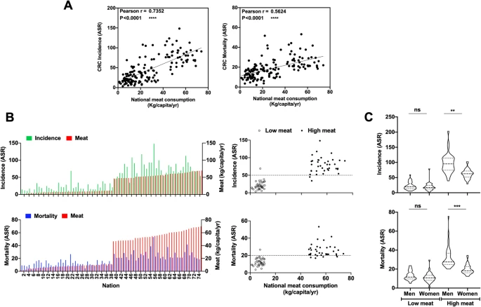
כדי לגלות את הקשר הישיר השתמשו החוקרים בדוגמאות מסקר תזונתי לאומי נרחב שנערך בצרפת. חברי צוות המחקר מדדו את Neu5Gc במגוון מאכלי חלב ובשר הנפוצים בתזונה הצרפתית. הם חישבו את צריכת Neu5Gc היומית של 19,621 מבוגרים שדיווחו על כל צריכת המזון שלהם באופן מקוון למשך מספר ימים. לאחר מכן הצוות לקח מדגם מייצג של 120 משתתפים, שהגישו בממוצע 21 רשומות תזונה של 24 שעות וציינו צריכה גבוהה או נמוכה של סוכר Neu5Gc, ואז בדקו את רמות הנוגדנים נגד Neu5Gc בדם. בהתבסס על ממצאים אלה וכימות הכמות של סוכר Neu5Gc במוצרי מזון צרפתיים שונים, יצרו החוקרים מדד 'Gcemic' המדרג מזונות אשר צריכתם המוגזמת עלולה להוביל להגברת נוגדנים.

החוקרים ציינו כי גברים צרכו יותר Neu5Gc מאשר נשים, בעיקר מבשר אדום ןשמצאו מתאם משמעותי בין צריכה גבוהה של Neu5Gc מבשר אדום וגבינות לבין התפתחות מוגברת של אותם נוגדנים המגבירים את הסיכון לסרטן.
אם החומר הזה היה הבעיה היחידה, אז ניחא.
אם לומר את האמת יש עוד מזהמים יוצרי דלקת ומעודדי סרטן במזון מהחי שמקורן מתעשיות מזהמות כמו דיוגסין, ומהתרופות במיוחד אנטיביוטיקה, ומהריסוס של השדות והמזון של החיות וזה מצטבר בשרירים ובשומן במיוחד.
מי שלא יודע אפילו ארגון הבריאות העולמי הוציא הודעה ב-2015 שצריכת בשר אדום היא probably carcinogenic to to humans (Group 2A), ובשר מעובד carcinogenic to humans (Group 1)
היי לך.. אני משקיע שעות רבות כל יום באיתור ותרגום מאמרים כדי לספק לכולם את המידע העדכני ביותר, לבריאות טובה בדרך הטבע. וכדי שאוכל להמשיך לספק את המידע ולתחזק את האתר. כל תרומה, גדולה או קטנה תהיה לעזר רב. לתרומה נוחה ופשוטה דרך Pay Pal.
מוזמנים להזין דוא"ל למטה כדי להתעדכן ראשונים
כתיבת תגובה