מערכת החיסון שלנו כל כך מורכבת שעם כל הידע הקיים היום עדיין לא יודעים הכל וכל הזמן מתפרסמים מאמרים שמראים אחרת ממה שנהוג לחשוב.
בתמונה המצורפת ישנו סיכום של הסוגים השונים של התאים המשתתפים בפעילות החיסונית שלנו, כאשר התאים שברקע כחול משתייכים למערכת החיסון המולדת, ואלה שברקע ורוד משתייכים למערכת החיסון הנרכשת. התאים המוקפים במסגרת צהובה הם הפגוציטים. חץ סגול מציין תא-אב אשר הופך, או מתמיין, לתא יעד.

מערכת החיסון המולדת מתאפיינת בכך שרכיביה השונים פועלים באופן בלתי-ספציפי, כלומר כל תא או מולקולה השייכים אליה פועלים כנגד מגוון רחב של פתוגנים, רק על בסיס ההבחנה בין "עצמי" ל-"זר".
מערכת החיסון הנרכשת כשמה כן היא לומדת פתוגנים חדשים ומפתחת כלים להתמודדות עתידית חוזרת, והיא מתייחדת בכך שרכיביה פועלים באופן בררני וספציפי.

אז הבנו את החלק הגדול אבל מחקר שפורסם באוקטובר 20 בג'ורנל היוקרתי Science Immunology מצא משהו חדש לגבי תאי הרג טבעי (NK) המשויכים למערכת החיסון המולדת, שתפקידה לחסל תאים סרטניים או נגועים בוירוסים, יש בה גם אספקט של מערכת החיסון הנרכשת.
קבוצה של חוקרים מהמחלקות לדרמטולוגיה וכירורגיה של האוניברסיטה לרפואה של וינה מסבירים את התגלית:
תאי NK הם תאי הרג ציטוטוקסיים טבעיים בדם האנושי והם סוג של לימפוציטים, תת-קבוצה של תאי דם לבנים או לויקוציטים. הם מסוגלים לזהות ולהרוג תאים חריגים כמו תאי גידול או תאים נגועים ויראלית (אפופטוזיס). עד כה, תאי NK נחשבו ללא תפקוד זיכרון, כלומר אינם מסוגלים להרוג על בסיס "אנטיגן ספציפי", אלא מסוגלים להגיב בכל פעם מחדש לווירוסים ולמקורות זיהום בצורה לא ספציפית.
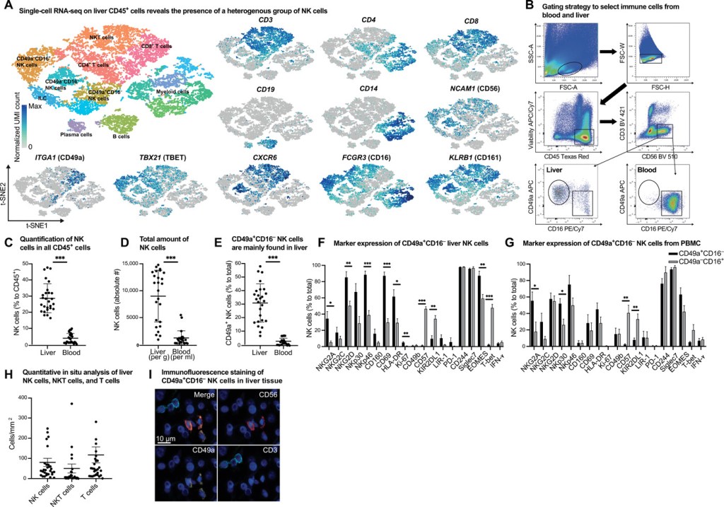
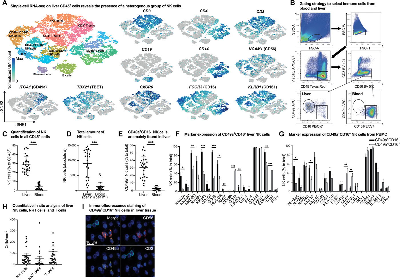
המדענים מוינה מצאו שיש תת קבוצה של תאי NK בכבד, שנלחמת בזיהומים של וירוסים מסוג הפטיטיס A ו-B וגם מסוגלת לזכור אותם.
https://www.meduniwien.ac.at/web/en/about-us/news/detailsite/2020/news-im-oktober-2020/natural-killer-cells-also-have-a-memory-function/

אז כל יום לומדים דברים חדשים!
אבל דבר אחד נשאר קבוע – מערכת החיסון שלנו מדהימה וצריך רק לשמור עליה ככזו!
אני רוצה לחבר את המאמר הזה לאחד אחר שפורסם באוקטובר 20 בג'ורנל mSphere, שבא "לעשות סדר" בקשר לחולים א-סימפטומטיים ושמצא ממצאים מאוד מעניינים ופשוט הוציא אותם מהקשרם! אבל מסביר בצורה נפלאה כמה מערכת החיסון שלנו עובדת טוב גם מול וירוסים חדשים
החוקרים אספו דגימות של 25 חולי קוביד-19 א-סימפטומטיים ו -27 סימפטומטיים. ערכו ספירת דם מלאה, וביצעו לוחות ביוכימיה בסרום. הוערכו ציטוקינים, כולל אינטרפרון גמא (IFN-γ), גורם נמק גידול אלפא (TNF-α), אינטרלאוקינים 2,4,6,10. ספירת תאי T ותאי B ותאי NK.
למרות שהתגלו עומסים נגיפיים דומים אצל כולם, חולים אסימפטומטיים היו בעלי תחלופת וירוסים מהירה יותר בהשוואה לחולים סימפטומטיים. בנוסף, לחולים ללא תסמינים היו מספרים גבוהים יותר של לימפוציטים, תאי T, תאי B ותאי NK.
בעוד שנזק בכבד נצפה בחולים סימפטומטיים, כפי שצוין על ידי אנזימי כבד מוגברים וירידה בחלבונים המסונתזים בכבד בדם, חולים אסימפטומטיים הראו מדידות כבד תקינות.
שימו לב למידע המטעה הבא שמתוך המחקר:
אנזים 'לקטט דהידרוגינאז', גורם סיכון לקוביד-19, היה נמוך משמעותית בקרב חולים ללא תסמינים.
Lactate dehydrogenase, a COVID-19 risk factor, was significantly lower in asymptomatic patients
האנזים הזה חשוב ביותר למצבים של חיזור רכיבים שמשתתפים בתהליך יצירת אנרגיה כאשר הגוף מקבל מעט חמצן, כלומר בסביבה יותר אנ-אירובית. לדוגמה במצב של דלקת ריאות חריפה.
אז האם האנזים הזה יכול להחשב בכלל כגורם סיכון למחלה? או שמדובר ברכיב שבא להציל את החיים של אלה הנמצאים במצב של פחות חמצן?
??מעניין לדעת מה רמות האנזים הזה אצל אנשים החובשים מסיכות לאורך זמן??
תוצאות אלו מצביעות על כך שלחולי קוביד-19 ללא תסמינים היו אינדיקטורים קליניים תקינים ופינוי ויראלי מהיר יותר מאשר חולים סימפטומטיים.
These results suggest that asymptomatic COVID-19 patients had normal clinical indicators and faster viral clearance than symptomatic patients
כלומר מדובר באנשים בריאים ביותר!
ומה המסקנה של הגאונים?
מכיוון שחולים ללא תסמינים עשויים להיות מסוכנים יותר בהעברת וירוסים בהשוואה לחולים סימפטומטיים, ייתכן שיהיה צורך בהתערבות בבריאות הציבור ובמגוון רחב יותר של בדיקות לשליטה בקוביד-19
Since asymptomatic patients may be a greater risk of virus transmission than symptomatic patients, public health interventions and a broader range of testing may be necessary for the control of COVID-19.
האם להיות בריא זה בעצם מסוכן לציבור ???
המסקנה תישאר בעינה: מערכת החיסון שלנו מושלמת צריך רק להזין אותה ברכיבים חיוניים ולהמנע מתעשיות מזהמות!
היי לך.. אני משקיע שעות רבות כל יום באיתור ותרגום מאמרים כדי לספק לכולם את המידע העדכני ביותר, לבריאות טובה בדרך הטבע. וכדי שאוכל להמשיך לספק את המידע ולתחזק את האתר. כל תרומה, גדולה או קטנה תהיה לעזר רב. לתרומה נוחה ופשוטה דרך Pay Pal.
מוזמנים להזין דוא"ל למטה כדי להתעדכן ראשונים
כתיבת תגובה