כולם כבר מבינים את החשיבות של אומגה 3 במגוון עצום של מחלות ובמיוחד בכל מה שקשור לוויסות רמות דלקת.
אחד מהמכניזמים הידועים בכל הקשור לתהליך זה הוא המולקולות המיוחדות בשם Specialized pro–resolving mediators הכוללים (lipoxins, resolvins, protectins, and maresins) ובקיצור SPMs.
בואו נתעכב על אחד הרכיבים הללו – רזולבינים. מתווכים תאיים המחולקים ל-3 קבוצות (D,E ו-T). כאשר הרזולבינים D,E מיוצרים מ-EPA ו-DHA בהתאמה ורזולבין T מיוצר מ-DPA (אומגה 3 החמישית).

הם נוצרים בתהליכים אנזימתיים הקשורים בעיקר לציטוכרום P-450 שבכבד, ל'אפוקסידאז' ול'ליפוקסיגנאז'. לכל אחד מקבוצות הרזולבינים ישנם תתי שרשראות כפי המוצג באיור

דלקת מפרקים שגרונית (RA) היא הצורה הנפוצה ביותר של דלקת מפרקים ובבריטניה היא משפיעה על כ-1% מהאוכלוסייה. כ-10,000 אנשים מאובחנים מדי שנה ב-RA.
לצד הסימפטומים הידועים יותר של דלקת מפרקים (כאבי מפרקים, נפיחות, נוקשות תנועתית, עייפות ושינויים במראה החיצוני), אנשים עם המצב נוטים גם פי שניים מאחרים לפתח מחלת כלי דם, טרשת עורקים, הנגרמת מהצטברות של פלאק שומני לאורך דפנות העורקים. זה יכול להוביל לסיבוכים רציניים ולסיכון מוגבר למוות בטרם עת.
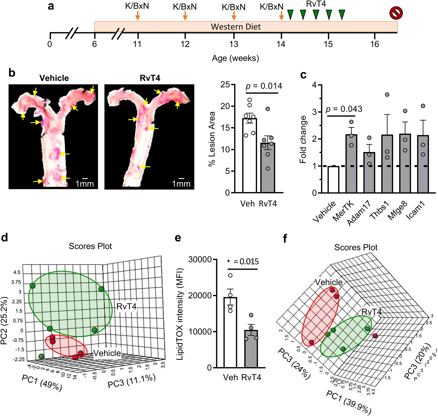
חוקרים מאוניברסיטת Queen Mary בלונדון מצאו שהמולקולה (רזולבין) RvT4 משפרת את ההגנה הטבעית של הגוף מפני טרשת עורקים בחולים עם דלקת מפרקים שגרונית.
החוקרים מציינים כי מחקרים בעכברים שנעשו על ידם, מראים שרמות מוגברות של RvT4 בגוף משפרות את היכולת של מנגנוני ההגנה של הגוף עצמו [מקרופאגים] להפחית דלקת מקומית ולהסיר חסימות בכלי הדם. פריצת דרך, שיכולה להוביל לטיפולים טובים יותר עבור אנשים הסובלים מדלקת מפרקים שגרונית (RA), ונמצאים בסיכון גבוה יותר לפתח מחלות לב וכלי דם.
כדי לקבל הבנה טובה יותר של הגורמים למחלות כלי דם בחולים עם RA, החוקרים בחנו את תפקידה של קבוצת 13 מולקולות הנקראות resolvins (RvTs). נמצא שבדלקת מפרקים הרמות של RvT4, מופחתות בצורה ניכרת, תופעה הקשורה לדרגה גבוהה יותר של מחלות כלי דם.
במחקר החדש שפורסם בפברואר 24 בכתב העת Nature Communications, נמצא שמתן RvT4 לעכברים חולי מפרקים הפחית את הדלקת בכלי הדם על ידי תכנות מחדש של מקרופאגים – קבוצה של תאי דם לבנים המצטברים בכלי הדם החולים – לשחרור שומנים מאוחסנים. החוקרים הבחינו כי שומנים אלו מונעים מהמקרופאג' לבצע את עבודתם הרגילה של פינוי תאים מתים והפחתת דלקת מקומית בכלי הדם. כמו כן ראו החוקרים, שלאחר שהשתחררו מעומס השומנים שלהם, המקרופאגים הצליחו לנוע ולעבוד ביעילות רבה יותר כדי להפחית את הגורמים לטרשת עורקים. התצפית ש-RvT4 משחזר פעילויות ביולוגיות מקרופאגים מגן, ריגש את החוקרים.

החוקרים מסכמים: "המחקר חשוב מכיוון שהוא מזהה לראשונה כי אובדן ייצור RvT4 גורם לדלקת בכלי הדם ומציע הסבר מכניסטי לטרשת בחולי RA".
https://www.qmul.ac.uk/media/news/2024/fmd/study-finds-new-treatment-to-reverse-inflammation-and-arterial-blockages-in-rheumatoid-arthritis-.html
המחקר הזה מחבר בין 2 תחומים: דלקות פרקים וטרשת עורקים. בשני המאמרים המרכזים תוכלו למצוא חיבורים נוספים מלבד אומגה 3 ורזולבינים. מה שמקדם את ההבנה שהגוף שלנו הוא מקשה אחת ולא עשרות דיסציפלינות שונות רפואית כפי שהרפואה הקונבנציונלית מחלקת.
במאמר המרכז על אומגה 3 תוכלו להבין עוד שהוא חלק בלתי נפרד מבריאותנו ומתקשר לכל המחלות. כמו כן תוכלו למצוא בו הסבר על המקורות השונים של אומגה 3 ומספר טענות שהופרכו לגבי ALA שלא מוזכר כמו EPA ו-DHA.
לחלק של הפרקטיקה! מה עושים עכשיו ואיך מיישמים את כל הידע הזה.
🧰 ארגז הכלים המעשי, 🗓️ תוכניות פעולה הדרגתיות ליישום הרגלים קריטיים.
🛒 רשימות קניות ממוקדות וטבלאות רכיבים, 👨🍳 מתכונים קלים ומדויקים.
💡 הנחיות יישום (מה זה אומר בפועל). 🔬 הרחבות, נספחים, 🚨 תוספים ודיוקים.
🌟המודולים מסודרים בטבלה לפי נושאים נחקרים 🌟
👈 מוזמנים לפנות אלי באופן פרטי לווטסאפ (0544-606696).👉
🤝 ולהכיר את הקבוצה: "לצאת מעדר הרגיל – הפרקטיקה"
היי לך.. אני משקיע שעות רבות כל יום באיתור ותרגום מאמרים כדי לספק לכולם את המידע העדכני ביותר, לבריאות טובה בדרך הטבע. וכדי שאוכל להמשיך לספק את המידע ולתחזק את האתר. כל תרומה, גדולה או קטנה תהיה לעזר רב. לתרומה נוחה ופשוטה דרך Pay Pal.
כדי להתעדכן ראשונים מוזמנים להזין דוא"ל למטה
כתיבת תגובה